
1648年ルイ14世統治下のフランスにおいて、王立絵画・彫刻アカデミー(現フランス学士院)が誕生し、1667年に"パレ・ロワイヤル"にて「官展」が開催されました。1725年に同展がルーヴル宮殿に場所を移し、1737年に公共の展覧会となった頃より「サロン」として知られるようになり、フランス文化に強い影響を及ぼす様になりました。
1855年ナポレオン3世がこの初期のサロンを国際作家の数千点もの作品を展示する国際展の規模へと発展。1881年にはジュールフェリが組織「フランス芸術家協会(Societe des artistes francais)」を設立した事から、ル・サロンはフランス芸術家協会が運営を引き継ぎました。公共事業団体として国の承認が下り、19世紀以降は現在の【グランパレ】に移り、芸術家に門戸を開く国際展として、今日に至るまでル・サロンの運営を担っています。
近年は毎年1回グランパレ本堂にて統合サロン「Art en Capital」の一環として開催され、日本からも多くの作家が挑戦しています。過去にはルブラン、シャルダン(静物)、ダヴィッド(ホーレイシャスの誓)、ジェリコ(メジューサの筏)、ドラクロア(シオの虐殺)、クールベ(オルナンの埋葬)、ミレ、ドーミエ、マネ、モネ、ピサロ、ルノワールらの偉人も所属していました。
出品代行について
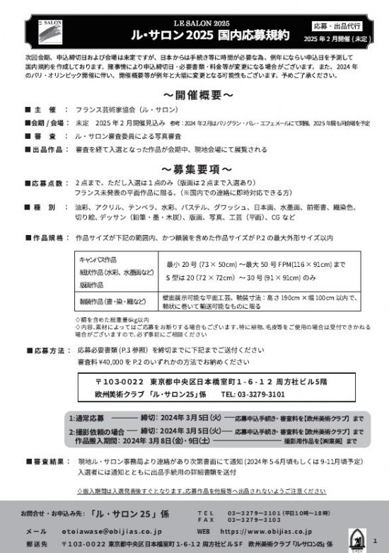
欧州美術クラブでは1976年以降現在まで40年以上ル・サロン(フランス芸術家協会)事務局の協力のもと、日本人アーティストの作品出品、応募受付窓口として出品の代行業務を行っております。
応募は、全て日本語で可。その後フランス語翻訳、現地事務局への応募代行、希望者の作品写真撮影、応募者へ審査結果報告、入選作品の海外輸送、搬出入、展覧会報告、展覧会図録の送付まで、全ての工程を代行いたします。
最新の展覧会情報
ル・サロン2026
※近年ご応募・出品された方、これまでに規約請求された方へは自動的に新しい規約をお届け致します(メルマガ、および郵便など)
ル・サロン展は、欧州美術クラブが48年に渡り日本作家の出品を代行している、フランスの歴史ある公募展です。
2025年2月より、これまで開催していたパリ グランパレに会場を戻し、生まれ変わります。
(2024年までパリ オリンピックの関係で会場を「グラン・パレ・エフェメール」にて移しての開催となっておりました)
※次会期は未定ですが、日本からの手続きに時間が必要なため、申込日を予測して規約を作成しております。
●次回規約・資料について
近年欧州美術クラブの関連展にご出品いただいた皆さま、近年資料請求をいただいた皆さまには、郵送にてご案内しております(11月上旬頃予)。
はじめてのご応募を検討される場合は必ず規約を請求ください。
●次回「サロン・ドトーヌ」の募集規約も請求可能です。
- 展覧会名称
- ル・サロン展
前回展(2024)アフタームービー
- 開催会場
- グラン・パレ
- 展覧会期
- 毎年2月頃。
2025年会期(2024.11.16変更)
第235回 ル・サロン2025
会 期 : 2025年2月18日(火)~ 22日(土) *18日はベルニサージュ(招待制)
会 場 : パリ グラン・パレ(パリ8区)
Grand Palais
- 主催
- フランス芸術家協会(Société des Artistes Français)
欧州美術クラブは出品代行をしています。 - 応募形式
- 公募(どなたでもご応募可)
日本語で応募できます
※未成年の方は別途ご相談ください - 応募作品数
- 1人2点まで
- 応募種別
- 油彩・日本画・アクリル・水彩・版画・染色・水墨・墨象・前衛書・工芸(平面作品型)等
※欧州美術クラブでは、立体・写真作品は受け付けておりません - 基本サイズ
- キャンバス作品は10~50号Fまで(P・Mも可。Sサイズは10~30号のみ)
軸装作品(書・染・織など)はタテ190×幅100cm以内で軸状に巻いて輸送できるもののみ可 - 審査料
- 詳細は規約をご覧ください
応募前に必ず規約資料をご請求ください。 - 出品料
- 審査後入選となった方へは別途出品料がかかります。
入選後のキャンセルはできませんので予めご了承ください。
応募前に必ず規約資料をご請求ください。 - 審査
- 審査はル・サロン関係者による写真審査。
賞審査は展覧会会期後に決定 - 過去の受賞者
- ●ル・サロン2024にて青山繁氏が金賞受賞の快挙を成し遂げました。
金賞受賞についてのインタビューはこちらからご覧いただけます。
過去欧州美術クラブより出品し、これまでにル・サロン展で金賞などを受賞した作家です。
>国際作家として活躍する欧美作家
実績と歴史を持つパリの老舗サロンの評価は、国際作家として認められた証です。
♦ル・サロン金賞受賞作家
♦銀賞受賞作家
♦銅賞・MENTION作家 - 過去のル・サロン展覧会報告
- 過去のル・サロン展覧会報告レポートをご覧いただけます
「第233回 ル・サロン2023」の展覧会アルバムをfacebookアルバムからご覧いただけます - 展覧会図録
- 全出品者、応募者へル・サロン協会作成の図録を贈呈しております。
また、応募前に過去の傾向をお知りになりたい方へ、過去展覧会図録の販売も行っております。
>展覧会図録販売ページはこちら
- オンライン応募
-
必ず規約をお読みのうえ、以下より申し込みください。
*規約を読んでいない方、申し込み後のキャンセル不可※これまで通り紙面の規約申込書より郵送でご応募手続きも同時に受付中。
規約請求(郵送・ダウンロードはこちら)
※作品は上記搬入先に期間内に送ること。
ル・サロンに応募を検討中の方へ...作品の傾向
比較対象として、サロン・ドトーヌは、抽象傾向、或いは独創性のある具象と言われます。
欧州美術クラブでは「どちらの展覧会に応募したらよいか分からない」という作家の皆様のご相談も随時受け付けております。
まずは作品の写真、ポストカード等資料をご送付ください。アドバイスいたします。
メールでも受付ております。その際メールの件名には「ル・サロン応募前の作品相談」としてください。
受賞について

(上から2)024年:青山繁 2012年:倉数和文
2024年には青山繁氏が最高賞である【金賞】を受賞するという快挙を成し遂げました。
過去2012年にも倉数和文氏が前年の銀賞に引き続き、金賞を受賞しました。
国際的な公募展での受賞は、国際作家への道の確実な手がかりとして目指す作家も多く、名誉ある賞です。

-
出品・応募は日本にいながら、プロ・アマチュアを問わず、どなたでも参加出来ます。絵画だけの枠にとらわれず、工芸等多種多様な種別を幅広く受け付けており、幅広い日本美術の普及とアートの可能性を追求しています。作品の応募・受付等は全て国内にて日本語で行いますので、言葉が不慣れな方も安心してご出品いただけます。
公式Facebookに「いいね」すると、
最新の情報がリアルタイムで受け取れます。

































